Early Access: The content on this website is provided for informational purposes only in connection with pre-General Availability Qlik Products.
All content is subject to change and is provided without warranty.
Ga naar hoofdinhoud Ga naar aanvullende inhoud

Waarschuwingen

De eenvoudigste manier om een waarschuwing te maken, is met de waarschuwingswizard. U activeert de wizard vanuit het menu Extra. Waarschuwingen kunnen ook worden gemaakt en beheerd in het dialoogvenster Waarschuwingen dat kan worden geopend vanuit het menu Extra. Waarschuwingen worden opgeslagen als onderdeel van het QlikView-document. Waarschuwingen kunnen alleen worden gemaakt en geactiveerd vanuit de Windows-versie van QlikView (niet vanuit AJAX-clients).

Waarschuwingen gebruiken

De controle op de voorwaarden voor een QlikView-waarschuwing kan op drie verschillende manieren worden geactiveerd:

  1. Automatisch in de QlikView-opmaak als het waarschijnlijk is dat de gegevens van het document zijn gewijzigd, bijvoorbeeld bij het openen van het document, het uitvoeren van het script of het uitvoeren van de bewerking Gegevens reduceren.
  2. Handmatig met een macro via speciale Automatiserings-API's. Raadpleeg de QlikView API-handleiding voor meer informatie.
  3. Extern vanuit programma's waarop QlikView in batchmodus wordt uitgevoerd en die een speciale Automatiserings-API hebben om een lijst met gegenereerde waarschuwingen in een bepaalde context op te halen.

De keten van gebeurtenissen volgend op het activeren van een controle van de waarschuwing ziet er als volgt uit:

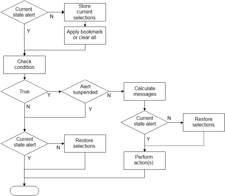
Alert flow chart example

Op elke activering van een waarschuwing volgt een keten van logische handelingen in het QlikView-document. Onderstaande belangrijke stappen moeten over het algemeen door QlikView worden uitgevoerd:

  1. Sla de huidige selecties op en toon de bladwijzer die aan de waarschuwing is gerelateerd.
  2. Controleer nogmaals de waarschuwingsvoorwaarde om te verifiëren dat de waarschuwing relevant is. Indien dit niet zo is, moet u de originele selectiestatus herstellen.
  3. Controleer of de waarschuwing is uitgesteld, en indien dit zo is moet u de originele selectiestatus herstellen.
  4. Als de waarschuwing niet is uitgesteld, worden de berichten en berekeningen getoond die betrekking hebben op de waarschuwing.
  5. Voer acties voor de waarschuwing uit en herstel vervolgens de originele selectiestatus.

Waarschuwingen kunnen optioneel worden uitgesteld nadat ze zijn gestart. Bijvoorbeeld voor een waarschuwing die aangeeft dat een maandelijks doel voor een budget is behaald, kan worden ingesteld dat deze slechts eenmalig wordt afgevuurd en vervolgens wordt uitgesteld tot de volgende maand. Zo worden herhaaldelijke waarschuwingen met dezelfde informatie voorkomen.

De vereiste verwerkingstijd voor de uitvoering van de meeste van deze waarschuwingsacties is gelijk aan de verwerkingstijd van een gebruiker die handmatig een vergelijkbare actie in de interface uitvoert. De verwerkingstijd die is vereist voor de berekening van de uitdrukkingswaarde van de voorwaarde in stap 4 is vrijwel hetzelfde als de tijd die nodig was als de uitdrukking zich in een geladen werkbladobject had bevonden. Gecombineerd kan de tijd die is vereist voor het controleren van de waarschuwingsvoorwaarden aanzienlijk hoog worden in grote documenten. Het gebruik van waarschuwingen die door een macro worden geactiveerd, kan leiden tot een document dat langzaam laadt of reageert.

Was deze pagina nuttig?

Als u problemen ervaart op deze pagina of de inhoud onjuist is – een tikfout, een ontbrekende stap of een technische fout – laat het ons weten!

Neem deel aan het Analytics Modernization Program

Remove banner from view

Moderniseer zonder uw waardevolle QlikView-apps op het spel te zetten met het Analytics Modernization Program. Klik hier voor meer informatie of om contact op te nemen: ampquestions@qlik.com